EN
首页
关于我们
公司简介
管理团队
核心价值观
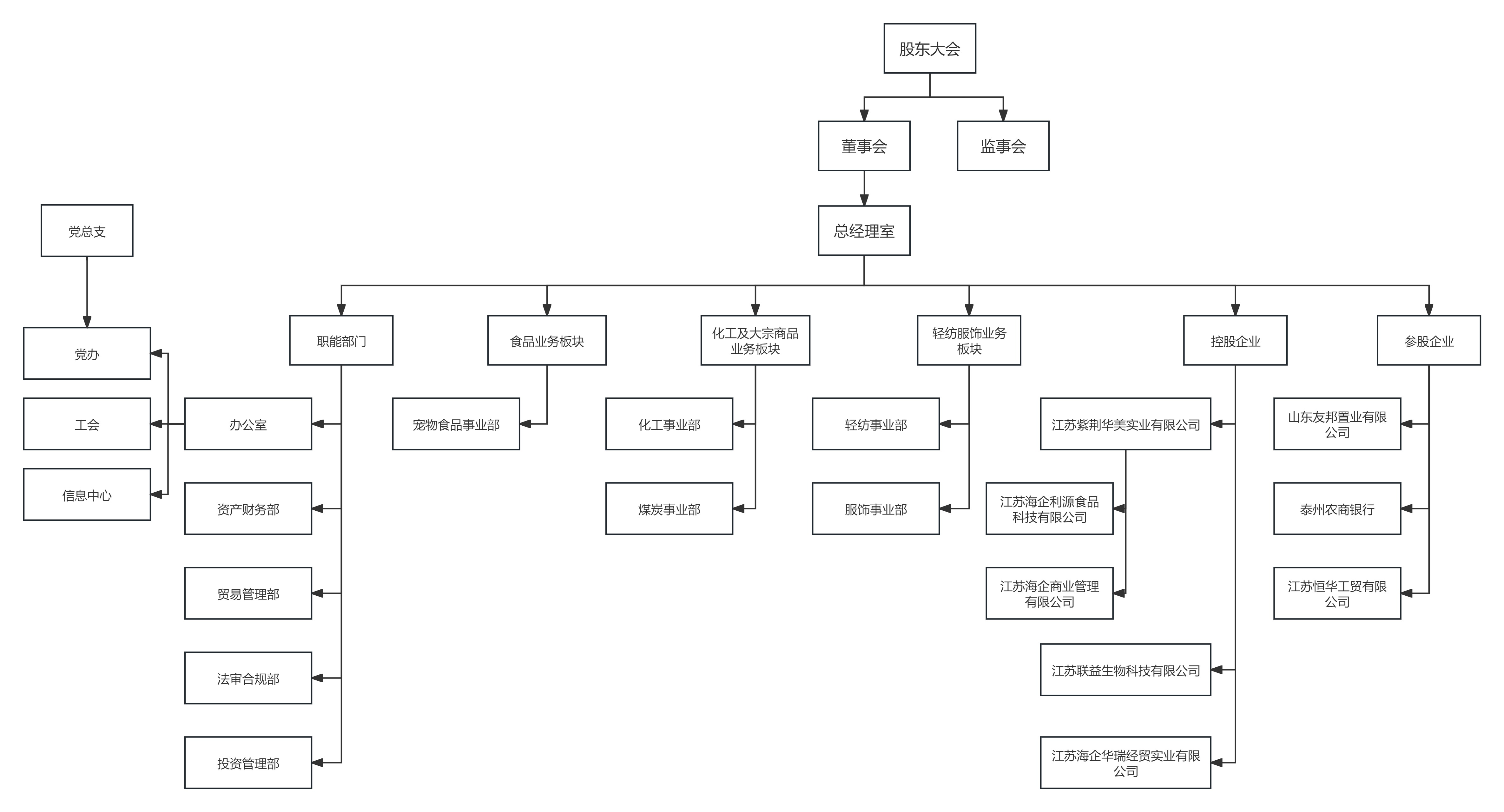
组织架构
大事记
品牌建设
成员企业
业务领域
轻纺板块
食品板块
化工及大宗商品
新闻中心
公司新闻
行业资讯
通知公告
政策法规
党建工作
党建动态
党团工会
教育栏目
专题专栏
安全生产
信息公开
企业文化
企业理念
长城相册
读书笔记
人才发展
员工培训
人员招聘
联系我们
ABOUT
JOC GREAT WALL
关于我们
公司简介
管理团队
核心价值观
组织架构
大事记
品牌建设
成员企业
组织架构